第二章 从欧洲历史上解释
近时许多人喜用“东方文化”“西方文化”等名词,我根本有些怀疑。“文化”二字上面,是不是应当加上一个笼统的方向形容词?印度文化在汉唐时代根本是西方的,现在用什么理由把他归入东方范围以内?而在欧洲看来,希腊的文化才是东方文化呢!新渡户博士说,“土耳其强盛了才把东西隔断,从前根本没有这一回事。”这话是对的,但是各时代各区域的生活基调有许多不同却是事实;我说:这个生活基调,才是文化的根本。
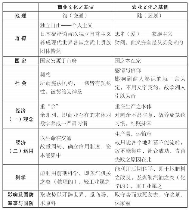
“有无相通,供求相应”,这是商业精神,即商业生活的一种基调;“自给自足,无求于人”,这是农业精神,即农业生活的一种基调。这两种生活基调根本不同,所以影响到思想、制度、习惯(总言之为文化),处处成一对立的状态,但是实际生活上农人免不了交易,商人也得注意原料,所以农商之间既有调和,又有冲突,结果更有演变。我用这一个基本观念来看欧洲的历史,自觉另有一种色彩;并且用此来解释现在所谓“全般欧化”“中国本位”的论争也觉得比较妥当。如今且将农业、商业两种生活的不同方面来对照一下:

注:表格根据原文整理。
大家都知道海岸线的绵长,是希腊文明一个决定的因素。海岸有何用处?又知道罗马是一个半岛,何以半岛能发展文明?这就是海,就是交通,就是便于运输货物的水的交通。所以希腊人当他进化到了农业生活,他的生产品立刻可以向外推销,而国外许多新鲜事物,时时来刺激他的生活,伟大的希腊文明就从此产生了。可是即使就希腊本身论,已有雅典斯巴达之分,雅典重商重海,斯巴达重农重陆。罗马大帝国继承希腊文明,在农商的调和上比希腊进一步;他靠海的财源文化来发达陆上,所以船果然发达,车亦有进步。他的驰道从欧洲大陆筑起,一直通到君士坦丁海岸形胜的地方。
如果说文明一定有征服野蛮的力量,那么希罗的文明就不应中断?如果有了文明还是要中断,那么要文明干嘛?咳,话不是这样说的,文明是好的,但是要顾虑文明本身自己出毛病!
商业文化靠的是交通工具,希腊时代的工具只有帆船,只有马车,他的能耐只限于地中海一带,他的市场有一定的限制,经不起几百年的有无相通,通到了没有再通的余地,他的文化自然的是停滞了、衰颓了,已经有钱的人安于逸乐,没有钱的人无法发展,日耳曼的蛮族起来了。
近代的人称中古时代为黑暗时代,这真是商人的瞎说。中古时代有很高尚的文化,不过是农业的罢了。德国人现在很了解此意,所以将拿能堡[1]做了国社党[2]集会的中心。这件事,教授们切不可小看他,他得了现在新文明的曙光了。
农业文化讲区划,所以有封建制度,重家庭所以讲爱,靠天所以信宗教,讲气节所以有武士道(纯粹的商人只是要钱,所以犹太人为人排斥),讲公道所以有基尔特的组织,不过说他黑暗可也有一个理由:就是知(智识)与行(实行)分离了,智识给教士包办了,中古教会也用了不少的愚民政策,就实际生活言,在当时打仗同种田,实在不需要识字念书,自给自足,老死不相往来。不比商人,他需要交通,需要文字,时时看见新鲜东西要用脑筋,我敢断定中古时代的武士同农民根本不识字(拉丁文)。
封建时代,商业退化了,休养了几百年,从新再起,起因就在于宗教政治运动时的十字军东征。十字军到处设兵站,要运转货物,商人抬头了,各地的所谓自由市出来了,东方希腊的东西又为人所注意,于是新文明又发动了,即所谓文艺复兴,从农业文化又一转到商业文化。