五 赵说“与总统说明才行”与对付国民党无关(第2/3页)
然而,相关证据表明,上述解读几乎全为误读。根据应宅搜获函电及其他相关资料,应夔丞1912年12月赴京,到1913年1月离京,其间共领取了两笔款子,首先是5万元解散费,这是袁世凯面见应夔丞时答应给的;[101]接着是每月2000元的江苏驻沪巡查长津贴,这是中央应江苏都督程德全电请而给的。[102]赵秉钧之所以在致洪述祖函中有“仍请一手经理”之语,是因为应夔丞先前向中央领取5万元解散费,即由洪从中活动而成;而在应夔丞领取每月2000元津贴时,因赵秉钧“饬查国务院、内务部均无成案”,这才又致函洪述祖,“仍请一手经理”。由于应夔丞系洪述祖介绍至中央,尤其是介绍给大总统,赵与应并不熟悉。因此,从“仍请一手经理”并不能看出“赵平素信用洪述祖之深”,只能看出洪与应关系特殊,而赵与应并无密切关系。洪为内务部秘书,赵如此处理纯属公事行为。
关于“应君领子不甚接头”,据1913年1月初洪述祖致应夔丞函:“昨晚总理将原件发回,内中三样问题。一、领款不接头,欲兄代办;亦未见明文,须吾弟将雪老电请此数及中央允准覆电原稿抄附领状之上,方为合式。兹先将原领纸送回,乞察收。”[103]可知赵致洪函中所谓“领子”实际上就是“领款”,“子”可以理解为“钱子儿”。应夔丞所要领取的每月2000元津贴,是“由中央特准,饬部发”,[104]也就是袁世凯特准,饬内务部发给,但赵秉钧“饬查国务院、内务部均无成案”,而应夔丞又未提供相关批文,故赵云“不甚接头”,且有请洪“一手经理,与总统说明才行”之言,并通过洪“先将原领纸送回”。于是,洪述祖转告应夔丞:“须吾弟将雪老电请此数(即每月2000元津贴——引者)及中央允准覆电原稿抄附领状之上,方为合式。”由赵秉钧处理此事方式可知,在袁世凯决定给予应夔丞每月2000元津贴一事上,赵秉钧并没有参与,袁也未通知赵备案,故赵之态度不甚积极。但应夔丞显然以为赵秉钧知道此事,且赵是其顶头上司,领取津贴自然要经赵手,故并未将程德全“电请此数及中央允准覆电原稿抄附领状之上”,这才出了问题。徐血儿首先将“领子”错写为“领字”,然后又将其解释为“极机密、极重要之事”,将“不甚接头”解释为“不能面商”,完全与原意不符。应夔丞领取津贴并非“袁、赵所不能面商者”,赵之所以请洪“与总统说明才行”,是因为应系洪介绍于总统者,应欲到赵处领款,赵在没有看到相关批文的情况下,当然要获得总统同意,故要洪“与总统说明才行”。可见,赵在应领款一事上纯属公事公办,正因为如此,应夔丞初次领取津贴时遇到了麻烦。不过,此事最终还是在洪述祖的协调和内务部次长言敦源的帮助下,得到圆满解决。应夔丞于1月9日终于领到了第一笔津贴。[105]
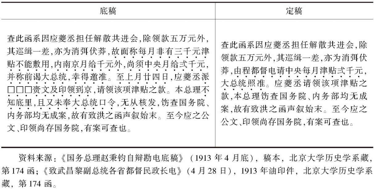
赵秉钧为了解释“应君领子不甚接头”,花了不少心思。这一点可以通过对比北京大学历史学系所藏“勘电”底稿与最终宣布的“勘电”定稿之间的差异看得出来。
表5-2 “勘电”对“应君领子不甚接头”一函之解释

“勘电”系1913年4月28日以赵秉钧名义正式发出。底稿中“上月廿四日”指3月24日。“□□□”当指应夔丞的差遣员朱荫榛。如前所述,其人于宋教仁被刺当晚,即3月20日晚,受应夔丞委托,携带公文及“印领”,乘火车赴京,向总统府领取1913年1月至3月应夔丞所任江苏驻沪巡查长津贴共计6000元。案发后在应宅搜到了应夔丞差委朱荫榛的命令。[106]“勘电”底稿本来是想就赵秉钧1912年12月29日“应君领子不甚接头”一函进行解释,却忽然又讲到应夔丞1913年3月20日派朱荫榛赴京领取津贴之事,显然是因这两件均系应夔丞领取津贴之事,因而混为一谈了。在经过1912年底至1913年初应夔丞领取首笔津贴的波折之后,赵秉钧对于大总统特准每月给予应夔丞2000元津贴的原委应该已经了解,因此,“勘电”底稿所言“本总理不知底里”云云,并非实话,用以解释1912年12月29日“应君领子不甚接头”一函也不具说服力。因此,“勘电”正式发出时,删除了“故面称每月非有三千元津贴……至上月廿四日”共50字,改为“由程都督电请中央每月津贴弍千元,大总统照准”共20字。又删除“派□□□赍文及印领到京”共11字,以及“不知底里,且又未奉大总统口令,无从核发”共17字,从而使电文符合1912年10月事情缘起时的情况(即1912年10月16日程德全任命应夔丞为江苏驻沪巡查长,并电请中央给应每月2000元津贴)。不过,正式发出的“勘电”没有将底稿中的“至今应之公文、印领尚存国务院,有案可查也”一句删除,而这句中所谓“应之公文、印领”显然是指1913年3月20日朱荫榛去北京领款时留下的。“勘电”瞒天过海,移花接木,无非是要证明“应君领子不甚接头”是关于应夔丞领取津贴之事,而非其他机密之事。前引徐血儿所言谓:“若现存国务院之公文、印领,或与此所谓‘领字’并非一物,盖于赵谓‘仍一手经理’语,可以证明其非一次也。”虽然徐血儿对“仍一手经理”理解有误,但他却歪打正着,险些看出“勘电”的破绽。至于徐血儿说“应巡缉长事当属内务部管辖,何以公文、印领乃存国务院,亦是疑窦”,其实不难解释,因收抚共进会并给应夔丞津贴乃大总统特准,并非发自内务部,因此应夔丞领款首先是向总统府投递公文、印领,而后由总统府交国务总理兼内务总长赵秉钧办理。