四、诸夷姓(第5/5页)
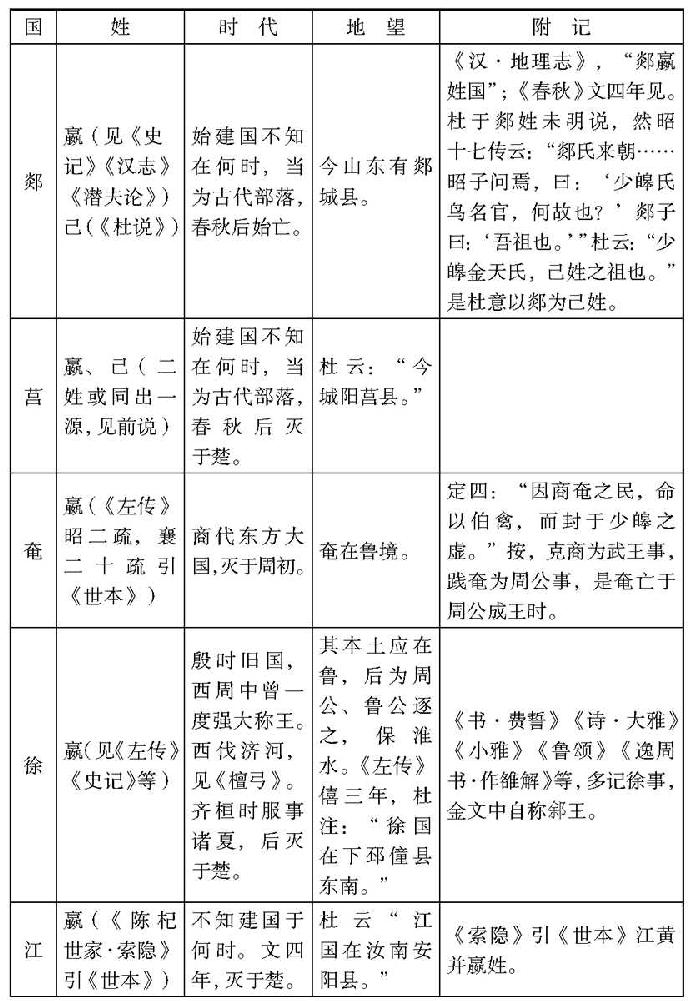
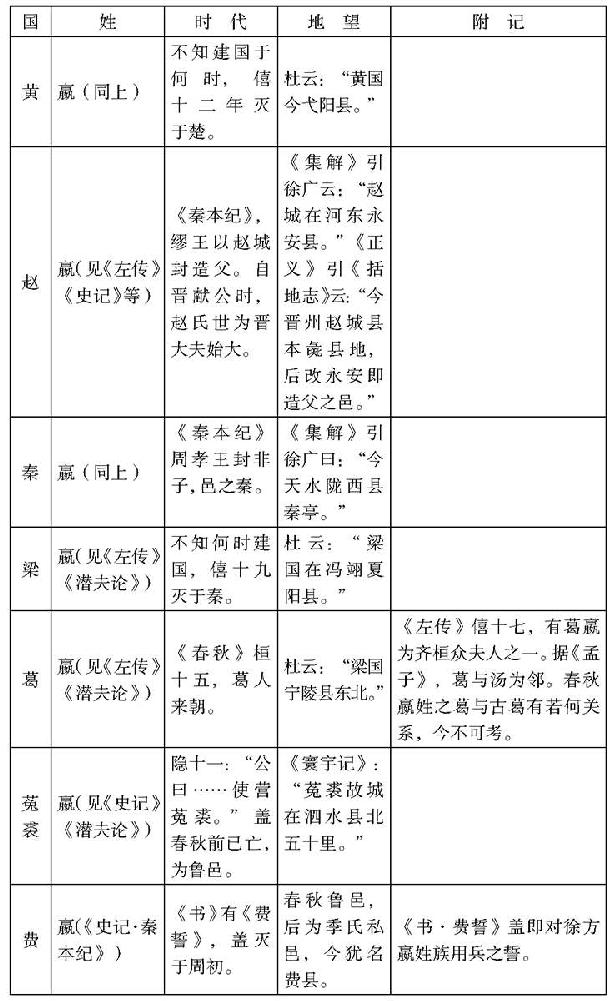
所有少皞诸姓国之地望,今列表如下:

续表

续表

以上所列,但以见于《左传》《史记》《世本》佚文、左氏杜注者为限,《潜夫论》所举亦略采及,至于《姓纂》《唐宰相世系表略》等书所列,材料既太后又少有头绪,均不列入。
据上表,足知少皞后世之嬴姓一支(宗少皞之己姓国在内)分配在今山东南境、河南东端,南及徐州一带。殷代有奄,为大国。有费,鲁公灭之。益鲁地本嬴姓本土,所谓“奄有龟蒙,遂荒徐宅,至于海邦,淮夷蛮貊”,是指周人略嬴族之故事。因周人建国于奄土,嬴姓乃南退保淮水,今徐州一带。及周人势力稍衰,又起反抗,西伐济河。周人只能压迫之,却不能灭之,故曰“徐方不回,三日旋归”,可见是灭不了的。入春秋,徐始式微,而殷人所置嬴姓在西土者,转而强大,其一卒并天下。其别系偃姓在今安徽北部、河南东南隅以及湖北东境者,当亦西周时淮夷部队中人,入春秋,为楚所并。夏商虽有天下,其子孙犹不若此之延绵。若东方人作三代系统,必以之为正统无疑。
此外,“夷”名号下之部落,有有穷后羿,即所谓夷羿,说已见前。又有所谓伯夷者,为姜姓所宗,当与叔齐同为部族之号,别见姜姓篇。又祝融八姓之分配在东海者,亦号曰夷,别见祝融八姓篇,今俱不入此文。
又殷有所谓人方者,似不如释作夷方,其地不知在何处。董彦堂先生示我甲骨文一片,其词云“……在二月,在齐
,隹王来正人方”,是夷方当在济水流域中矣。
上列各部族国邑皆曾为人呼之曰夷,或其后世为人列于夷之一格中。综合其区域所包括,西至今河南之中心,东尽东海,北达济水,南则所谓淮夷徐舒者皆是。这个分布在东南的一大片部族,和分布在偏于西方的一大片部族名诸夏者,恰恰成对峙的形势。这里边的部族,如太皞,则有制八卦之传说,有制嫁娶用火食之传说。如少嗥,则伯益一支以牧畜著名,皋陶一支以制刑著名。而一切所谓夷,又皆以弓矢著名。可见夷之贡献于文化者不少。殷人本非夷族,而抚有夷之人民土地,故《吕览》曰:“商人服象,为虐于东夷。”虽到宋襄公,还是忘不了东夷,活活地牺牲了夏代的后人以取悦于东夷。殷曾部分地同化于夷,逸书曰“纣越厥夷居而不事上帝”,似乎殷末已忽略其原有之五方帝的宗教,改从夷俗,在亡国时飞廉恶来诸夷人犹为之死。周武王灭商之后,周公之践奄憨熊盈国,鲁公成王之应付“淮夷徐戎并兴”,仍全是夷夏交争之局面,与启益间、少康羿浞间之斗争,同为东西之斗争。西周盛时,徐能西伐济于河,俨然夷羿陵夏之风势。然经籍中所谓虞夏商周之四代,并无夷之任何一宗,这当是由于虞夏商周四代之说,乃周朝之正统史观,不免偏重西方,忽略东方。若是殷人造的,或者以夷代夏。所谓“裔(疑即衣〔殷〕字)不谋夏,夷不乱华”者,当是西方人的话。夏朝在文化上的贡献何若,今尚未有踪迹可寻,然诸夷姓之贡献却实在不少。春秋战国的思想家在组织一种大一统观念时,虽不把东夷放在三代之系统内,然已把伯夷、皋陶、伯益放在舜禹庭中,赓歌揖让,明其有分庭抗礼的资格(四岳为姜姓之祖,亦是另一部落。非一庭之君臣,乃异族之酋长。说详姜姓篇)。《左传》中所谓才子不才子,与《书·尧典》《皋陶谟》所举之君臣,本来是些互相斗争的部族和不同时的酋长或宗神,而哲学家造一个全神堂,使之同列在一个朝庭中。“元首股肱”,不限于千里之内、千年之间。这真像希腊的全神堂,本是多元,而希腊人之综合的信仰,把他们硬造成一个大系。只是夷夏列国列族的地望世系尚不尽失,所以我们在今日尚可从哲学家的综合系统中,分析出族部的多元状态来。