圣武书库
首页
秦始皇:穿越现实与历史的思辨之旅
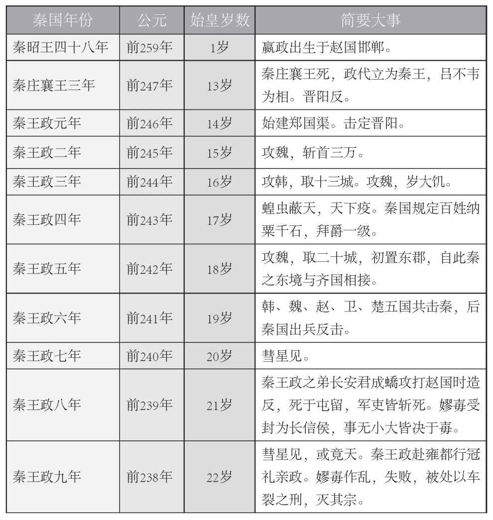
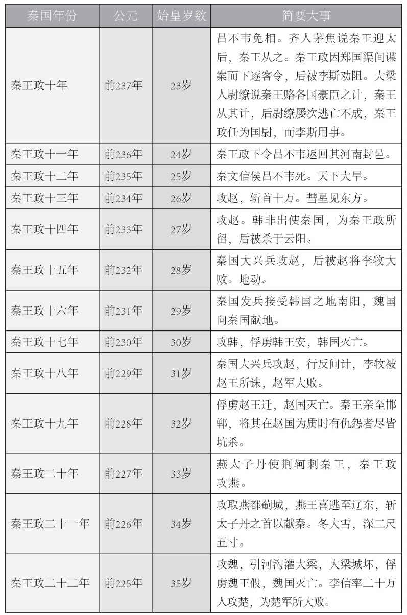
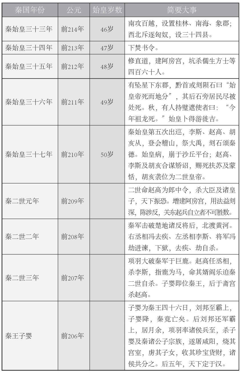
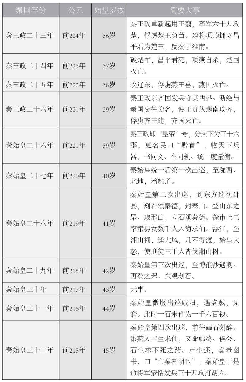
秦始皇年表
秦始皇年表
上一章
回目录
下一章
上一章
回目录
下一章