第二节 青年国王复仇记(第2/4页)

所有在诺丁汉签署司法意见书的法官全被宣布判处死刑,由于这个决定难以贯彻,实际执行中改为了流放。“五大奸臣”都被扣上叛国罪,剥夺一切财产与权利,爱尔兰公爵、萨福克伯爵、约克大主教已出逃,仍被缺席定罪,伦敦市长尼古拉斯·布雷姆伯里和王座法官特里西利安被处死刑。欲加之罪,何患无辞,“五大奸臣”的所谓罪状亦是捕风捉影,比如“篡夺君权罪”,这是多么反讽的罪名!

西蒙·伯里爵士是黑太子生前的密友,嘉德骑士团成员,受聘为理查德二世的家庭教师与监护人,他为人谦逊,德高望重,是内廷中颇具影响力的人物。残忍议会审判伯里时,理查德二世与王叔格洛斯特公爵吵闹起来,连哭带喊请求放过这位老人,王后安妮甚至在格洛斯特公爵面前长跪不起,就连另一位王叔约克公爵,外加德比伯爵和诺丁汉伯爵也出面说情,但伯里仍被无情处决。

从2月到6月的残忍议会,理查德二世眼看着亲信们不是逃亡海外就是遭流放或被绞死,这对年轻的国王来说是一种巨大的精神折磨,令其心中埋下复仇的种子。

“我已到了管理我的家庭、我的王室和我的王国的年龄,因为目前我的境况竟比我国最低贱者的处境还糟糕,这看起很不公平……”格洛斯特公爵与盟友们掌权一年后,1389年5月,理查德二世突然当着众臣的面发表了一番不卑不亢的演说,提出亲政要求。

国王的话当然略有夸张,但听起来颇令人心酸,如果从国君的角度看,倒基本符合事实。委员会随后宣布,国王已到亲政年龄,应该行使全部权力,随后理查德二世撤换了多名大臣,王权再度复苏,不过这次国王成熟了许多,他亲政后没有急于施加报复,也没有召回流亡的王党亲信。

多么令人惊讶,清洗王党的事儿就发生在一年前,王权经过残忍议会“摧残”已黯淡无光,国王突然提出这个要求应该会引发巨大动荡,没想到居然无人吭气,理查德二世如此轻松就重掌政权让人一头雾水,其实时局正有利于他恢复王权。

爱德华三世给孙子留下的几位王叔性格与能力各异,兰开斯特公爵冈特的约翰历练最丰富,1377年从法兰西回国后,因国王与黑太子疾病缠身,他实质上成为政府首脑,父兄去世后,无论从实力还是资历来看,冈特的约翰当之无愧是王公之首,他处事还算公正,但没有特别出众的军政才能,多次军事行动失败影响了其在民间的声誉。

瓦特·泰勒起事时期,暴乱分子视冈特的约翰为“叛国贼”,声称抓到他后要将其碎尸万段,幸好当时他在北方进军苏格兰,很多地方害怕招来叛军不敢收留他,最后他只得带着少数家臣恳请苏格兰国王罗伯特二世庇护,暴乱结束才返国。

冈特的约翰因为续娶卡斯蒂利亚的公主康斯坦丝,以妻子的名义宣称拥有卡斯蒂利亚王位继承权,他身边老早就围着一群从卡斯蒂利亚流亡出来的贵族,怂恿他去争夺王位,可谋划多次行动,耗费大量公帑皆徒劳无功。1385年葡萄牙新国王若昂一世登基,与英格兰建立了盟友关系,冈特的约翰把他跟元配布兰奇所生的长女菲莉帕嫁给葡萄牙新国王,这才逮住机会率领军队登陆伊比利亚半岛。

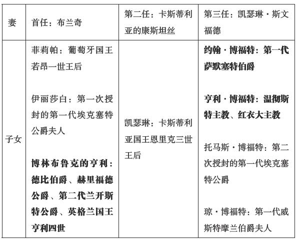
第一代兰开斯特公爵冈特的约翰子女列表

注:早夭及非婚子女未计入列表,冈特的约翰跟其母后的侍女玛莉还有个非婚女儿,也叫布兰奇。

1386年7月,美妙议会召开前三个月,冈特的约翰率领数千精锐英军和庞大家眷启航远征,前去与葡萄牙联军会合,声势如此浩大,看起来志在必得,这是引起法王查理五世欲入侵英格兰的重要原因。此次军事冒险折腾到1387年6月,军费缺乏,疾病肆虐,最后功败垂成,冈特的约翰不得不与卡斯蒂利亚国王胡安一世签署秘密和约,他与妻子宣布放弃对王位的主张,换来卡斯蒂利亚每年赠送一笔年金,同时把与康斯坦丝所生的女儿凯瑟琳嫁给胡安一世的太子恩里克。随后冈特的约翰离开葡萄牙前往阿基坦,在那里待到1389年11月才返回英格兰。